当前位置:首页 > 高考动态 > 高考资讯 > 云南省

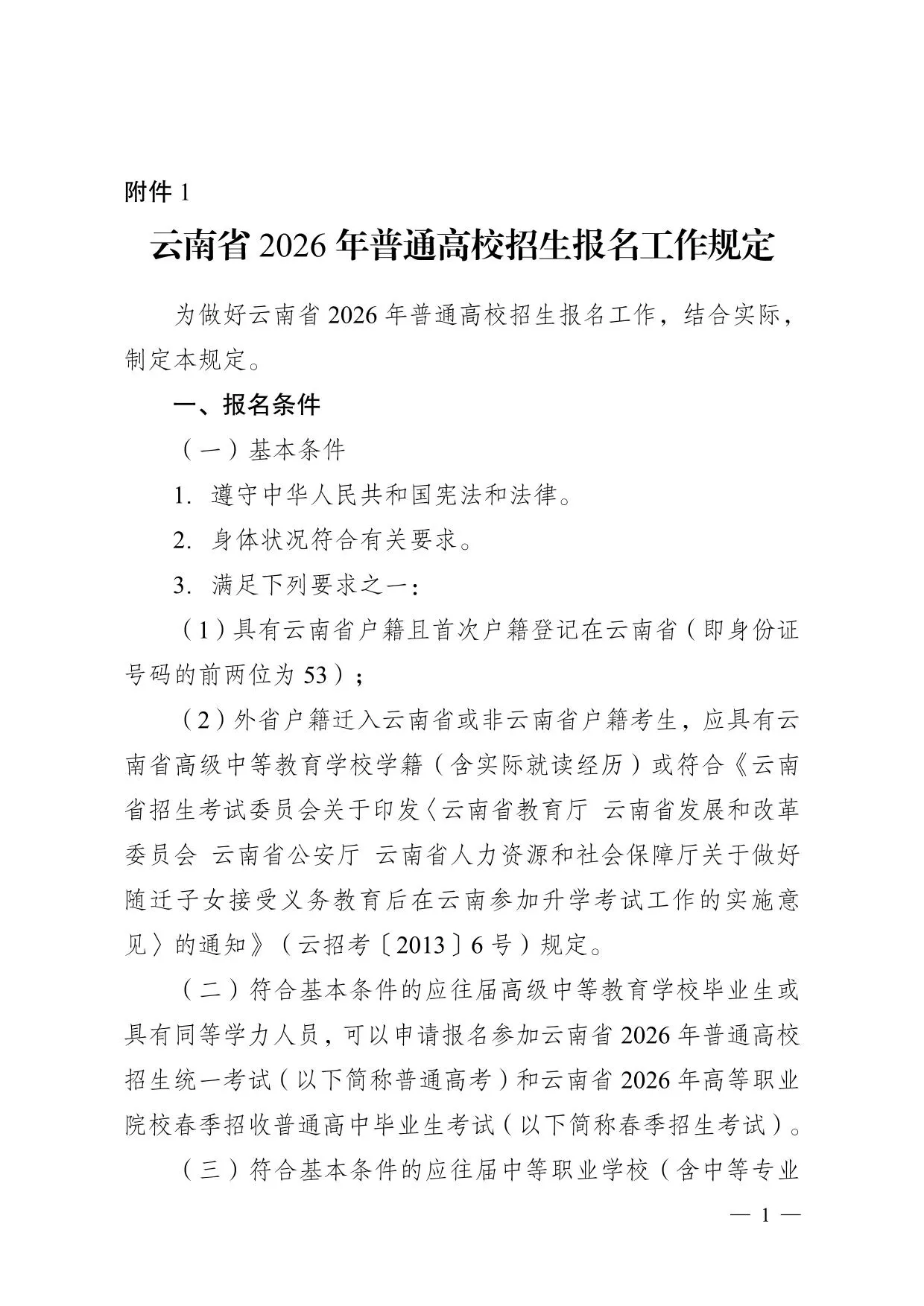
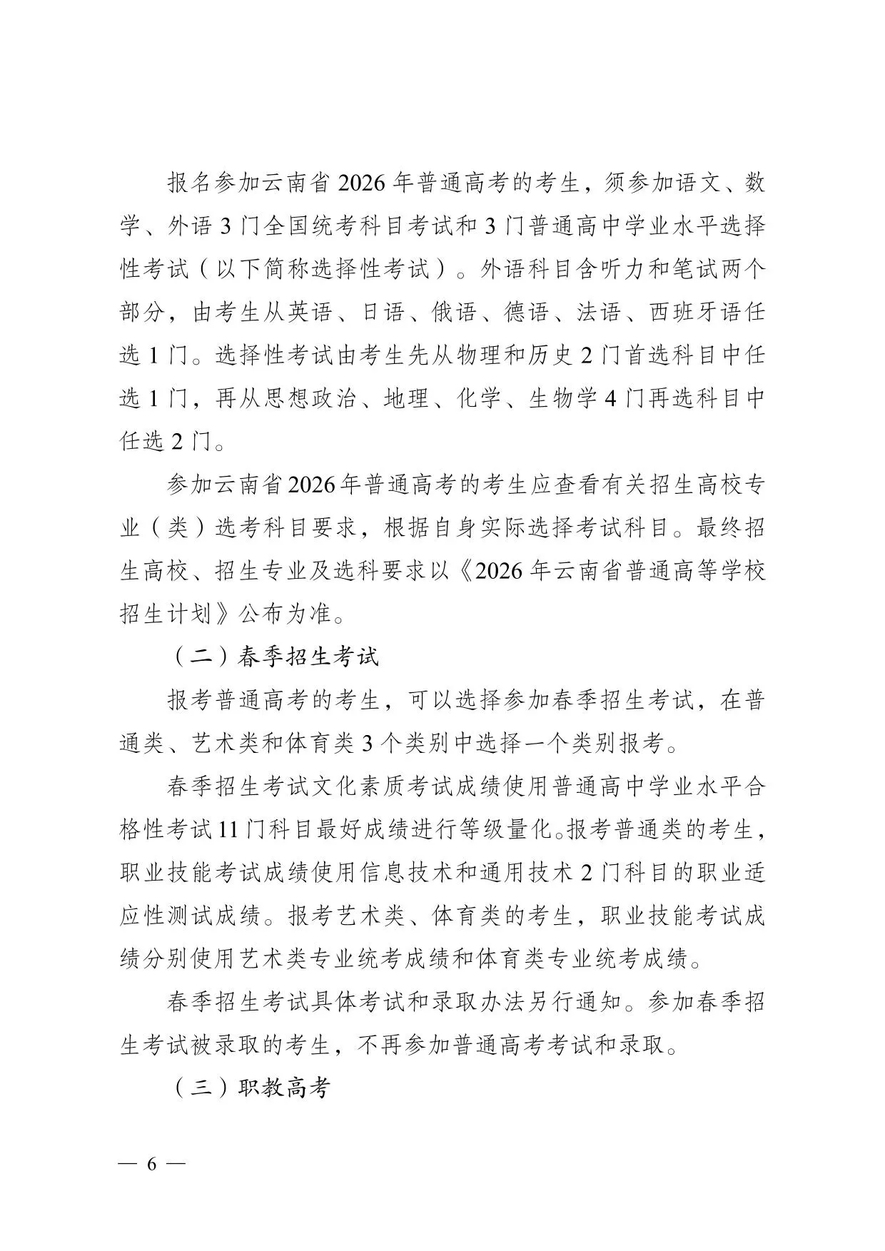
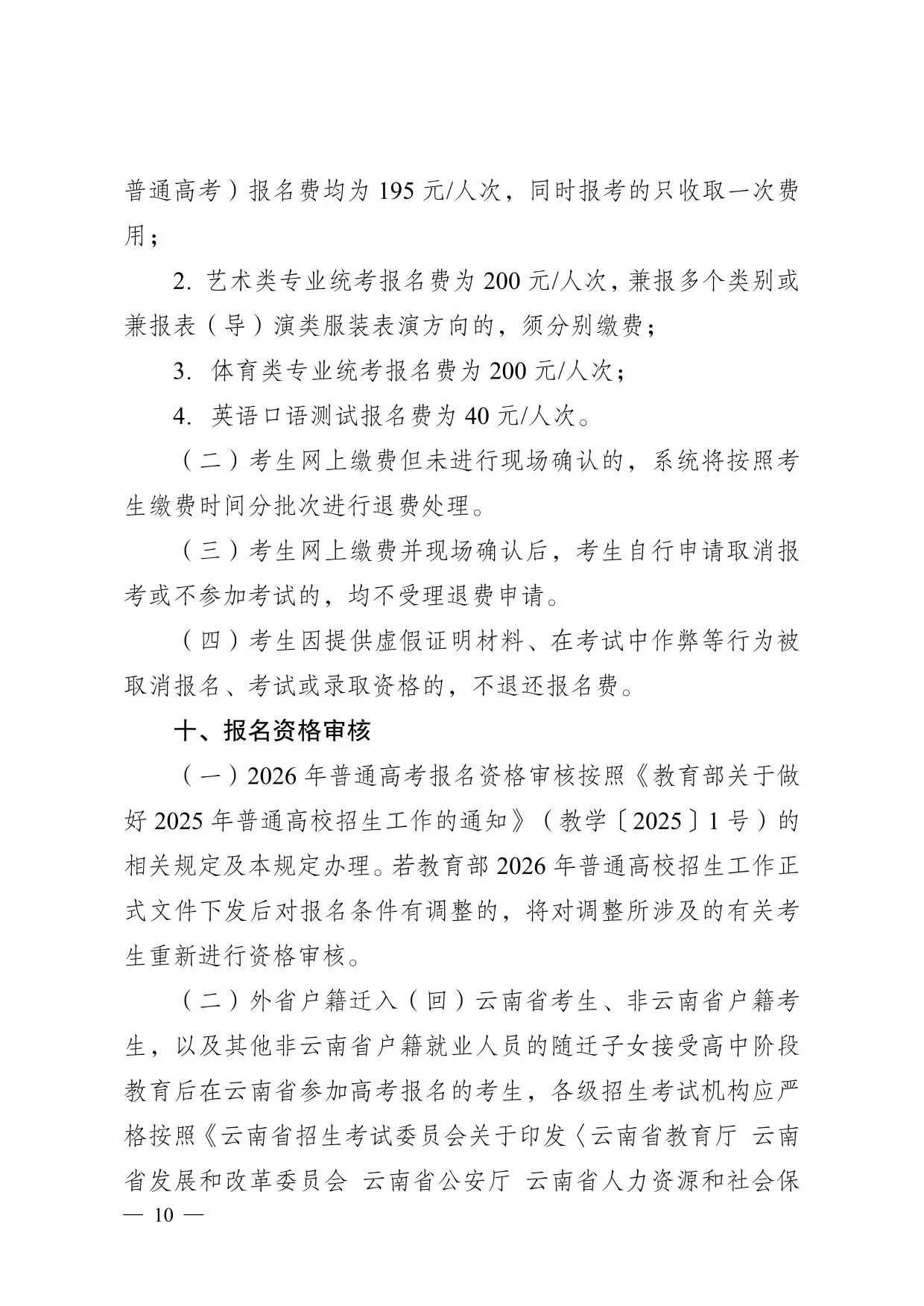
云南省2026年普通高校招生报名工作规定

高考资讯网更新时间:2025-10-18文章来源:云南省招生考试院作者:未知

  云南省2026年普通高校招生报名工作规定(点击查看)

云南省2026年普通高校招生报名工作规定

云南省2026年普通高校招生报名工作规定

云南省2026年普通高校招生报名工作规定

云南省2026年普通高校招生报名工作规定

云南省2026年普通高校招生报名工作规定

云南省2026年普通高校招生报名工作规定

云南省2026年普通高校招生报名工作规定

云南省2026年普通高校招生报名工作规定

云南省2026年普通高校招生报名工作规定

云南省2026年普通高校招生报名工作规定

云南省2026年普通高校招生报名工作规定

云南省2026年普通高校招生报名工作规定

云南省2026年普通高校招生报名工作规定

云南省2026年普通高校招生报名工作规定

免责声明

本网站的信息及数据主要来源于网络及各院校网站,本站提供此信息之目的在于为高考生提供更多信息作为参考,由于各方面情况的不断调整与变化,敬请以权威部门公布的正式信息为准。

  • 洞察高考趋势,把握未来脉搏
  • 点亮智慧之光,照亮高考之路

教育新闻EDU NEWS

最新高考政策解读

高考资讯NCEE INFO

历年高考录取分数线汇总

高校招生CELEB INTV

历年高考试题及答案解析