当前位置:首页 > 高校招生 > 招生动态 > 招飞资讯

中国民用航空飞行学院关于2026年宁夏招收飞行技术专业学生的通告

高考资讯网更新时间:2025-11-07文章来源:中国民用航空飞行学院作者:未知

  中国民用航空飞行学院关于2026年宁夏招收飞行技术专业学生的通告(点击查看)

中国民用航空飞行学院关于2026年宁夏招收飞行技术专业学生的通告

中国民用航空飞行学院关于2026年宁夏招收飞行技术专业学生的通告

中国民用航空飞行学院关于2026年宁夏招收飞行技术专业学生的通告

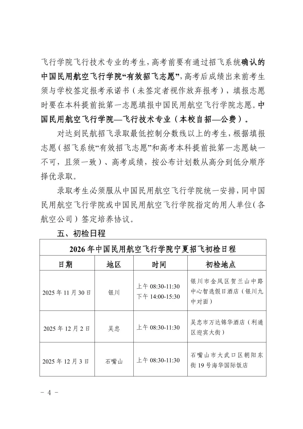
中国民用航空飞行学院关于2026年宁夏招收飞行技术专业学生的通告

中国民用航空飞行学院关于2026年宁夏招收飞行技术专业学生的通告

免责声明

本网站的信息及数据主要来源于网络及各院校网站,本站提供此信息之目的在于为高考生提供更多信息作为参考,由于各方面情况的不断调整与变化,敬请以权威部门公布的正式信息为准。

  • 洞察高考趋势,把握未来脉搏
  • 点亮智慧之光,照亮高考之路

教育新闻EDU NEWS

最新高考政策解读

高考资讯NCEE INFO

历年高考录取分数线汇总

高校招生CELEB INTV

历年高考试题及答案解析